Aposto que você que meche com eletrônica já deve ter ouvido falar no componente eletrônico relé hoje vamos entender como ele funciona.nosso site oficial: htt.. Leia este breve artigo e aprenda sobre os diversos tipos desses relés e como funciona cada um deles. Relés temporizadores são dispositivos que possibilitam determinar tempos através de ajuste, para comutação de seus contatos. São muito utilizados em circuitos que necessitam de atuação precisa após um determinado tempo, como partidas.

O que é um Relé sequencial de fase e como instalar? Ensinando Elétrica Dicas e Ensinamentos

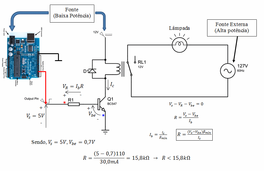
Como Acionar um Relé com Arduino ou PIC Projeto e Funcionamento Eletrônica em Casa

A Beginner’s Guide to Using Relay Modules in Arduino Projects

Introdução ao uso de Relês Arduino Eletrônica

Como utilizar o Rele Falta de Fase no CADe SIMU? Ensinando Elétrica Dicas e Ensinamentos

COMO TESTAR RELE COM MULTIMETRO? O QUE É UM RELE? RELE ABERTO EM FUNCIONAMENTO YouTube

Como funciona um relé? Aprendendo Elétrica

Relé Como usar com o Arduino Mundo Projetado

O que é um relé de impulso? e para que serve? Ensinando Elétrica Dicas e Ensinamentos

Rele de estado solido Globo Resistências

Como usar um relé 12V NA + NF 5 pinos ? Parte Prática YouTube

Aplicação Rele de Nível Exemplos — Liga Blog

O Relê

Como usar com Arduino Módulo Relé 5V 1 Canal BLOG MASTERWALKER SHOP

O que é um Módulo Relê Diretório de Artigos

O QUE É UM RELE ????? YouTube

O que você precisa saber sobre o Contator Elétrico? Ensinando Elétrica Dicas e Ensinamentos

Como Acionar um Relé com Arduino ou PIC Projeto e Funcionamento Eletrônica em Casa

O que é um relé sequência de fase? Aprendendo Elétrica

O que é um relê e como funciona
Sem os planos originais, a CASIO fez o TRN-50 o mais próximo possível do design original do CASIOTRON, adicionando muitas funções novas e modernas no processo. O preço é fixado em 58.000 ienes (excluindo impostos), o mesmo que o modelo original. Este preço reflete o desejo de mostrar que "a CASIO pode alcançar este nível de evolução.. O que é um rele? Como funciona? Um relé é um componente elétrico importante que desempenha um papel crucial no controle de circuitos elétricos em uma variedade de dispositivos e sistemas. Neste artigo, vamos explorar o que é um relé, como ele funciona e por que é tão essencial em muitas aplicações eletrônicas.